○大阪府生活保護法施行細則
昭和五十八年十月二十四日
大阪府規則第六十三号
大阪府生活保護法施行細則をここに公布する。
大阪府生活保護法施行細則
生活保護法施行細則(昭和四十七年大阪府規則第二十二号)の全部を改正する。
(趣旨)
第一条 この規則は、生活保護法施行令(昭和二十五年政令第百四十八号)及び生活保護法施行規則(昭和二十五年厚生省令第二十一号。以下「施行規則」という。)に定めるもののほか、生活保護法(昭和二十五年法律第百四十四号。以下「法」という。)の施行に関し必要な事項を定めるものとする。
(委任)
第二条 法第十九条第四項の規定により、法第二十四条から第二十八条まで、第三十条から第三十七条の二まで、第四十八条第四項、第五十五条の七第一項及び第二項(第五十五条の八第三項において準用する場合を含む。)、第五十五条の八第一項及び第二項、第六十二条、第六十三条、第七十六条第一項、第七十七条第二項、第七十八条の二第一項、第八十条並びに第八十一条に規定する保護の決定及び実施に関する事務は、大阪府子ども家庭センター設置条例(平成六年大阪府条例第二号)第二条の規定により福祉に関する事務所とされる子ども家庭センターの長(以下「福祉子ども家庭センターの長」という。)に委任する。
2 法第五十五条の四第二項(法第五十五条の五第二項において準用する場合を含む。)の規定により、法第五十五条の四第一項、第五十五条の五第一項、第五十五条の六及び第七十八条の二第二項に規定する就労自立給付金及び進学・就職準備給付金の支給に関する事務は、福祉子ども家庭センターの長に委任する。
3 地方自治法(昭和二十二年法律第六十七号)第百五十三条第二項の規定により、法第七十七条第一項、第七十七条の二及び第七十八条に規定する費用その他の徴収金の徴収に関する事務並びに法第七十六条の二の規定による損害賠償請求権の取得及びその取得した請求権に係る損害賠償金の徴収に関する事務は、福祉子ども家庭センターの長に委任する。
(平六規則二二・平一二規則一三八・平一六規則五一・平二六規則一一八・平二七規則四七・平三〇規則九四・平三一規則一〇・令三規則一〇八・令六規則九〇・一部改正)
(書類及び帳簿の備付け)
第三条 福祉子ども家庭センターの長は、次に掲げる書類及び帳簿を備え付けなければならない。
一 面接記録票(様式第一号)
二 保護台帳(様式第二号)
三 保護決定調書(様式第三号)
四 保護金品支給台帳(様式第四号)
五 ケース記録票(様式第五号)
六 面接相談受付簿(様式第六号)
七 保護申請書受理簿(様式第七号)
八 ケース番号登載簿(様式第八号)
九 ケース番号索引簿(様式第九号)
十 調査の同意書使用処理簿(様式第十号)
十一 医療券交付処理簿(様式第十一号)
十二 介護券交付処理簿(様式第十一号の二)
十三 就労自立給付金決定調書(様式第十二号)
十四 進学・就職準備給付金決定調書(様式第十二号の二)
(平六規則二二・平一二規則一三八・平二六規則一一八・平三〇規則九四・令六規則九〇・一部改正)
(保護の申請)
第四条 法第二十四条第一項の規定による保護の開始の申請(同項ただし書に規定する場合に該当するものを除く。)又は同条第九項の保護の変更の申請(同項において準用する同条第一項ただし書に規定する場合に該当するものを除く。)をしようとする者は、保護開始(変更)申請書(様式第十三号)を福祉子ども家庭センターの長に提出しなければならない。
一 資産申告書(様式第十四号)
二 収入申告書(様式第十五号)
三 調査の同意書(様式第十六号)
(平六規則二二・平一二規則一三八・平二六規則一一八・一部改正)
(書類の提出)
第五条 福祉子ども家庭センターの長は、前条第一項の規定により保護開始(変更)申請書を提出した者又は被保護者に対して、次に掲げる書類のうち保護の決定又は実施のために必要と認める書類の提出を求めることができる。
一 前条第二項各号に掲げる書類
二 給与証明書(様式第十八号)
三 家賃等証明書(様式第十九号)
四 家屋補修・水道等設備計画書(様式第二十号)
五 生業計画書(様式第二十一号)
六 前各号に掲げるもののほか、福祉子ども家庭センターの長が指定する書類
(平六規則二二・平一二規則一三八・平二六規則一一八・一部改正)
一 法第二十四条第三項の規定による保護の開始の決定の通知及び法第二十四条第九項において準用する同条第三項又は第二十五条第二項の規定による保護の変更の決定の通知 保護開始(変更)決定通知書(様式第二十二号)
二 法第二十四条第三項の規定による保護の却下の決定の通知 保護却下決定通知書(様式第二十三号)
三 法第二十六条の規定による保護の停止又は廃止の決定の通知 保護停止(廃止)決定通知書(様式第二十四号)
(平六規則二二・平一二規則一三八・平二六規則一一八・一部改正)
2 被保護者がその居住地を他の福祉事務所の所管区域内に移転したときは、旧居住地を所管する福祉子ども家庭センターの長は、速やかに、保護の廃止の決定を行い、転出通知書(様式第二十五号)により新居住地を所管する福祉事務所の長に通知しなければならない。
3 前項の転出通知書には、次に掲げる書類の写しを添付しなければならない。
二 前号に掲げるもののほか、福祉子ども家庭センターの長が必要と認める書類
(平六規則二二・平一二規則一三八・平一二規則二四九・平二六規則一一八・一部改正)
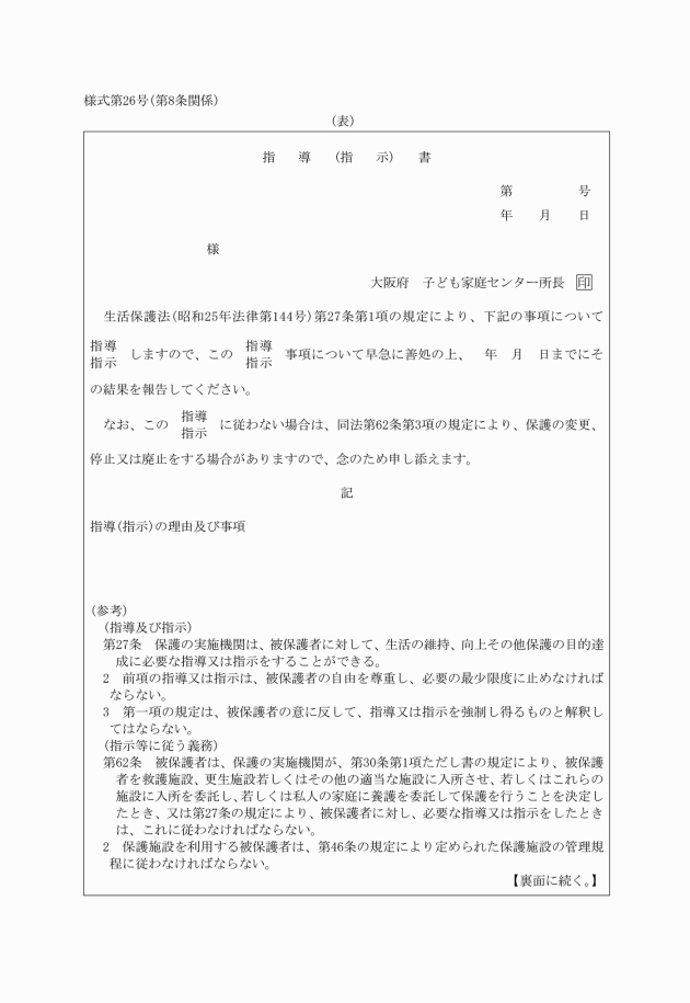
(指導及び指示)
第八条 福祉子ども家庭センターの長は、法第二十七条第一項の規定により指導又は指示を書面で行うときは、指導(指示)書(様式第二十六号)によらなければならない。
(平六規則二二・平二六規則一一八・一部改正)
(検診の命令)
第九条 福祉子ども家庭センターの長は、法第二十八条第一項の規定により検診を受けるべき旨を命ずるときは、検診命令・検診・検診料請求書(様式第二十七号)を交付しなければならない。
(平六規則二二・平二六規則一一八・一部改正)
(資料の提供等)
第十条 福祉子ども家庭センターの長は、法第二十九条第一項の規定により書類の閲覧若しくは資料の提供又は報告を求めるときは、生活保護法に基づく調査依頼書(様式第二十八号)により行わなければならない。
(平六規則二二・平二六規則一一八・一部改正)
(扶養義務者への照会等)
第十一条 福祉子ども家庭センターの長は、民法(明治二十九年法律第八十九号)に定める扶養義務者に該当し、又は該当すると見込まれる者に対し、要保護者に対する扶養の可否について照会するときは、扶養照会書(様式第二十九号)により行わなければならない。
2 福祉子ども家庭センターの長は、法第二十四条第八項の規定により通知するときは、要保護者保護開始通知書(様式第三十号)により行わなければならない。
3 福祉子ども家庭センターの長は、法第二十八条第二項の規定により明らかに民法の規定による扶養義務を履行することが可能と認められる扶養義務者に対して当該扶養義務を履行しない理由について報告を求めるときは、扶養義務報告依頼書(様式第三十一号)により行わなければならない。
(平二六規則一一八・追加、令四規則八七・一部改正)
(入所の依頼又は委託)
第十二条 福祉子ども家庭センターの長は、法第三十条第一項ただし書の規定により入所を依頼し、又は委託するときは、入所依頼(委託)書(様式第三十二号)により行わなければならない。
(平六規則二二・平一二規則二四九・一部改正、平二六規則一一八・旧第十一条繰下・一部改正)
(平六規則二二・平一二規則一三八・一部改正、平二六規則一一八・旧第十二条繰下・一部改正)
(保護施設の設置の届出)
第十四条 法第四十条第二項の規定による届出は、保護施設設置届出書(様式第三十六号)を知事に提出することにより行わなければならない。
(平一二規則一三八・全改、平二六規則一一八・旧第十三条繰下・一部改正)
(保護施設の設置認可申請書)
第十五条 法第四十一条第二項に規定する申請書は、保護施設設置認可申請書(様式第三十七号)とする。
(平一二規則一三八・全改、平二六規則一一八・旧第十四条繰下・一部改正)
(保護施設の変更の認可の申請)
第十六条 法第四十一条第五項の認可を受けようとする者は、保護施設変更認可申請書(様式第三十八号)を知事に提出しなければならない。
(平一二規則一三八・一部改正、平二六規則一一八・旧第十五条繰下・一部改正)
(保護施設の事業の開始の届出)
第十七条 保護施設が事業を開始したときは、当該施設の管理者は、速やかに、保護施設事業開始届出書(様式第三十九号)を提出することにより、知事に届け出なければならない。
(平一二規則一三八・一部改正、平二六規則一一八・旧第十六条繰下・一部改正)
一 事業予定報告書( 月分)(様式第四十号) 当該月の前月の五日
二 運営状況報告書( 月分)(様式第四十一号) 当該月の翌月の五日
三 事業実施状況報告書(第 四半期分)(様式第四十二号) 当該四半期の終了の日の属する月の翌月の十日
四 予算書 当該予算に係る年度の前年度の三月二十日
五 事務費精算報告書(様式第四十三号)及び収支計算書 当該事務費及び収支に係る年度の翌年度の六月十日
(平一二規則一三八・一部改正、平二六規則一一八・旧第十七条繰下・一部改正)
(入所被保護者の状況の変動の届出)
第十九条 法第四十八条第四項の規定による届出は、入所被保護者状況変動届出書(様式第四十四号)を福祉子ども家庭センターの長に提出することにより行わなければならない。
(平一二規則一三八・平一二規則二四九・一部改正、平二六規則一一八・旧第十八条繰下・一部改正)
(保護施設の休止又は廃止の認可の申請)
第二十条 法第四十二条の認可を受けようとする者は、保護施設休止(廃止)認可申請書(様式第四十五号)を知事に提出しなければならない。
(平一二規則一三八・一部改正、平二六規則一一八・旧第十九条繰下・一部改正)
(保護施設の廃止等の報告)
第二十一条 施行規則第七条の規定による報告は、保護施設廃止等報告書(様式第四十六号)を提出することにより行わなければならない。
(平一二規則一三八・追加、平二六規則一一八・旧第二十条繰下・一部改正)
(就労自立給付金の申請)
第二十二条 施行規則第十八条の四第一項の規定により就労自立給付金の支給の申請(同項ただし書に規定する場合に該当するものを除く。)をしようとする者は、就労自立給付金申請書(様式第四十七号)を福祉子ども家庭センターの長に提出しなければならない。
(平二六規則一一八・追加)
(就労自立給付金決定通知)
第二十三条 福祉子ども家庭センターの長は、法第五十五条の四第一項の規定により就労自立給付金の支給を決定したときは、申請者に就労自立給付金決定通知書(様式第四十八号)により通知しなければならない。
(平二六規則一一八・追加)
(進学・就職準備給付金の申請)
第二十四条 施行規則第十八条の九第一項の規定により進学・就職準備給付金の支給の申請(同項ただし書に規定する場合に該当するものを除く。)をしようとする者は、進学・就職準備給付金申請書(様式第四十九号)を福祉子ども家庭センターの長に提出しなければならない。
(平三〇規則九四・追加、令六規則九〇・一部改正)
(進学・就職準備給付金決定通知)
第二十五条 福祉子ども家庭センターの長は、法第五十五条の五第一項の規定により進学・就職準備給付金の支給又は不支給を決定したときは、申請者に進学・就職準備給付金支給(不支給)決定通知書(様式第五十号)により通知しなければならない。
(平三〇規則九四・追加、令六規則九〇・一部改正)
(徴収金支払の申出)
第二十六条 法第七十八条の二第一項又は第二項の規定により法第七十七条の二第一項又は第七十八条第一項若しくは第三項の徴収金の納入に充てる旨を申し出ようとする者は、徴収金支払申出書(様式第五十一号)を福祉子ども家庭センターの長に提出しなければならない。
(平二六規則一一八・追加、平三〇規則九四・旧第二十四条繰下・一部改正、平三一規則一〇・一部改正)
(平一二規則一三八・追加、平一二規則二四九・一部改正、平二六規則一一八・旧第二十一条繰下・一部改正、平三〇規則九四・旧第二十五条繰下・一部改正、令六規則九〇・一部改正)
附則
(施行期日)
1 この規則は、昭和五十八年十一月一日から施行する。
(経過措置)
2 次の表の上欄に掲げる改正前の生活保護法施行細則の様式により作成した用紙は、昭和五十八年十一月三十日までの間、同表の下欄に掲げる改正後の大阪府生活保護法施行細則の様式により作成した用紙として使用することができる。
保護開始・変更申請書(様式第一号) | 保護開始(変更)申請書(様式第十二号) |
葬祭扶助申請書(様式第二号) | 葬祭扶助申請書(様式第十六号) |
収入申告書(様式第三号) | 収入申告書(様式第十四号) |
給与証明書(様式第四号) | 給与証明書(様式第十七号) |
家屋補修・電灯水道設備計画書(様式第五号) | 家屋補修・水道等設備計画書(様式第十九号) |
生業計画書(様式第六号) | 生業計画書(様式第二十号) |
施設事業開始届出書(様式第七号) | 保護施設事業開始届出書(様式第三十九号) |
翌月分事業予定報告書(様式第八号) | 事業予定報告書( 月分)(様式第四十号) |
前月分運営状況報告書(様式第九号) | 運営状況報告書( 月分)(様式第四十一号) |
四半期分事業実施状況報告書(様式第十号) | 事業実施状況報告書(第四半期分)(様式第四十二号) |
事務費精算報告書(様式第十一号) | 事務費精算報告書(様式第四十三号) |
収容被保護者状況変動届出書(様式第十二号) | 収容被保護者状況変動届出書(様式第四十四号) |
保護施設休廃止認可申請書(様式第十三号) | 保護施設休止(停止)認可申請書(様式第四十五号) |
医療機関等指定申請書(様式第十四号) | 生活保護法に基づく医療機関等指定申請書(様式第四十七号) |
附則(昭和六三年規則第五一号)抄
(施行期日)
1 この規則は、昭和六十三年七月一日から施行する。
附則(平成五年規則第一七号)
この規則は、平成五年四月一日から施行する。
附則(平成六年規則第二二号)
この規則は、平成六年四月一日から施行する。
附則(平成六年規則第一〇七号)
この規則は、公布の日から施行する。
附則(平成九年規則第七五号)
(施行期日)
1 この規則は、平成九年十月一日から施行する。
(経過措置)
2 この規則による改正前の規則で定める様式により作成した用紙は、当分の間、所要の調整をした上、この規則による改正後の規則で定める様式により作成した用紙として使用することができる。
附則(平成一二年規則第一三八号)
(施行期日)
1 この規則は、平成十二年四月一日から施行する。
(経過措置)
2 この規則の施行の際現に改正前の大阪府生活保護法施行細則(以下「旧規則」という。)の様式により提出されている申請書その他の書類は、改正後の大阪府生活保護法施行細則(以下「新規則」という。)の様式により提出されたものとみなす。
3 旧規則の様式により作成した用紙は、当分の間、所要の調整をした上、新規則の様式により作成した用紙として使用することができる。
附則(平成一二年規則第二四九号)
(施行期日)
1 この規則は、公布の日から施行する。
(経過措置)
2 この規則の施行の際現に第六条の規定による改正前の大阪府老人福祉法施行細則又は第七条の規定による改正前の大阪府生活保護法施行細則の規定により提出されている申請書は、第六条の規定による改正後の大阪府老人福祉法施行細則又は第七条の規定による改正後の大阪府生活保護法施行細則の規定により提出された申請書とみなす。
3 第二条の規定による改正前の大阪府立砂川厚生福祉センター規則、第三条の規定による改正前の大阪府立金剛コロニー規則、第六条の規定による改正前の大阪府老人福祉法施行細則又は第七条の規定による改正前の大阪府生活保護法施行細則の様式により作成した用紙は、当分の間、所要の調整をした上、第二条の規定による改正後の大阪府立砂川厚生福祉センター規則、第三条の規定による改正後の大阪府立金剛コロニー規則、第六条の規定による改正後の大阪府老人福祉法施行細則又は第七条の規定による改正後の大阪府生活保護法施行細則の様式により作成した用紙として使用することができる。
附則(平成一四年規則第五号)抄
(施行期日)
1 この規則は、公布の日から施行する。
(経過措置)
3 第一条の規定による改正前の大阪府看護婦等修学資金貸与規則又は第四条の規定による改正前の大阪府生活保護法施行細則の様式により作成した用紙は、当分の間、所要の調整をした上、第一条の規定による改正後の大阪府看護師等修学資金貸与規則又は第四条の規定による改正後の大阪府生活保護法施行細則の様式により作成した用紙として使用することができる。
附則(平成一五年規則第四四号)
(施行期日)
1 この規則は、平成十五年四月一日から施行する。
(経過措置)
2 改正前の大阪府生活保護法施行細則の様式により作成した用紙は、当分の間、所要の調整をした上、改正後の大阪府生活保護法施行細則の様式により作成した用紙として使用することができる。
附則(平成一六年規則第五一号)
この規則は、平成十六年四月一日から施行する。
附則(平成一七年規則第二四号)
この規則は、平成十七年四月一日から施行する。
附則(平成一九年規則第六〇号)
(施行期日)
1 この規則は、公布の日から施行する。ただし、様式第一号(裏)、様式第十一号及び様式第十一号の二の改正規定は、平成十九年四月一日から施行する。
(経過措置)
2 改正前の大阪府生活保護法施行細則の様式により作成した用紙は、当分の間、所要の調整をした上、改正後の大阪府生活保護法施行細則の様式により作成した用紙として使用することができる。
附則(平成二〇年規則第一二号)
(施行期日)
1 この規則は、平成二十年四月一日から施行する。
(経過措置)
2 改正前の大阪府生活保護法施行細則の様式により作成した用紙は、当分の間、所要の調整をした上、改正後の大阪府生活保護法施行細則の様式により作成した用紙として使用することができる。
附則(平成二五年規則第二五号)
(施行期日)
1 この規則は、平成二十五年四月一日から施行する。
(経過措置)
2 改正前の大阪府生活保護法施行細則様式第一号の規定により作成した用紙は、当分の間、所要の調整をした上、改正後の大阪府生活保護法施行細則様式第一号の規定により作成した用紙として使用することができる。
附則(平成二六年規則第一一八号)
(施行期日)
1 この規則は、平成二十六年七月一日から施行する。
(経過措置)
2 改正前の大阪府生活保護法施行細則の様式により作成した用紙は、当分の間、所要の調整をした上、改正後の大阪府生活保護法施行細則の様式により作成した用紙として使用することができる。
附則(平成二七年規則第四七号)
この規則は、平成二十七年四月一日から施行する。
附則(平成二八年規則第三二号)
(施行期日)
1 この規則は、平成二十八年四月一日から施行する。ただし、第一条の規定は、公布の日から施行する。
(経過措置)
2 第一条の規定の施行の際現に同条の規定による改正前の大阪府生活保護法施行細則(以下「旧規則」という。)の様式により提出されている申請書は、同条の規定による改正後の大阪府生活保護法施行細則(以下「新規則」という。)の様式により提出されたものとみなす。
3 旧規則の様式により作成した用紙は、当分の間、所要の調整をした上、新規則の様式により作成した用紙として使用することができる。
附則(平成三〇年規則第九四号)
この規則は、公布の日から施行し、平成三十年一月一日から適用する。
附則(平成三一年規則第一〇号)
(施行期日)
1 この規則は、公布の日から施行する。
(経過措置)
2 この規則の施行の際現に改正前の大阪府生活保護法施行細則(以下「旧規則」という。)の様式により提出されている申出書は、改正後の大阪府生活保護法施行細則(以下「新規則」という。)の様式により提出されたものとみなす。
3 旧規則の様式により作成した用紙は、当分の間、所要の調整をした上、新規則の様式により作成した用紙として使用することができる。
附則(令和二年規則第一八号)
(施行期日)
1 この規則は、公布の日から施行する。
(経過措置)
2 この規則の施行の際現に改正前の大阪府生活保護法施行細則(以下「旧規則」という。)の様式により提出されている申告書その他の書類は、改正後の大阪府生活保護法施行細則(以下「新規則」という。)の様式により提出されたものとみなす。
3 旧規則の様式により作成した用紙は、当分の間、所要の調整をした上、新規則の様式により作成した用紙として使用することができる。
附則(令和三年規則第一〇八号)
(施行期日等)
1 この規則は、公布の日から施行し、第一条の規定による改正後の大阪府生活保護法施行細則の規定は、令和三年一月一日から適用する。
(経過措置)
2 この規則の施行の際現に第二条の規定による改正前の大阪府生活保護法施行細則(以下「旧規則」という。)の様式により提出されている申請書その他の書類は、改正後の大阪府生活保護法施行細則(以下「新規則」という。)の様式により提出されたものとみなす。
3 旧規則の様式により作成した用紙は、当分の間、所要の調整をした上、新規則の様式により作成した用紙として使用することができる。
附則(令和四年規則第八七号)
(施行期日)
1 この規則は、公布の日から施行する。
(経過措置)
2 この規則の施行の際現に改正前の大阪府生活保護法施行細則(以下「旧規則」という。)の様式により提出されている申請書は、改正後の大阪府生活保護法施行細則(以下「新規則」という。)の様式により提出されたものとみなす。
3 旧規則の様式により作成した用紙は、当分の間、所要の調整をした上、新規則の様式により作成した用紙として使用することができる。
附則(令和六年規則第五号)
(施行期日)
1 この規則は、公布の日から施行する。
(経過措置)
2 この規則の施行の際現に改正前の大阪府生活保護法施行細則(以下「旧規則」という。)の様式により提出されている申請書は、改正後の大阪府生活保護法施行細則(以下「新規則」という。)の様式により提出されたものとみなす。
3 旧規則の様式により作成した用紙は、当分の間、所要の調整をした上、新規則の様式により作成した用紙として使用することができる。
附則(令和六年規則第九〇号)
(施行期日)
1 この規則は、公布の日から施行する。ただし、第二条の規定は令和六年十月一日から施行する。
(経過措置)
2 この規則の施行の際現に第一条の規定による改正前の大阪府生活保護法施行細則(以下「旧規則」という。)の様式により提出されている申請書は、同条の規定による改正後の大阪府生活保護法施行細則(以下「新規則」という。)の様式により提出されたものとみなす。
3 旧規則の様式により作成した用紙は、当分の間、所要の調整をした上、新規則の様式により作成した用紙として使用することができる。
(平15規則44・全改、平19規則60・平20規則12・平25規則25・令2規則18・一部改正)


(平15規則44・全改、平28規則32・一部改正)

(平15規則44・全改)

(平12規則138・全改)

(平15規則44・全改)

(平15規則44・全改)

(平15規則44・全改)

(平15規則44・全改)




(平15規則44・全改、平19規則60・令3規則108・一部改正)

(平15規則44・全改、平19規則60・一部改正)

(平26規則118・追加、平31規則10・令6規則90・一部改正)

(平30規則94・追加、令6規則90・一部改正)

(平28規則32・全改、令3規則108・一部改正)

(平5規則17・平6規則22・平9規則75・一部改正、平26規則118・旧様式第13号繰下・一部改正、令2規則18・令3規則108・一部改正)


(平5規則17・平6規則22・平9規則75・一部改正、平26規則118・旧様式第14号繰下・一部改正、令2規則18・令3規則108・一部改正)


(平5規則17・平6規則22・平9規則75・平15規則44・一部改正、平26規則118・旧様式第15号繰下・一部改正、令3規則108・一部改正)

(平5規則17・平6規則22・平9規則75・一部改正、平26規則118・旧様式第16号繰下、令2規則18・令3規則108・一部改正)

(平5規則17・平6規則22・平9規則75・一部改正、平26規則118・旧様式第17号繰下、令3規則108・一部改正)


(平5規則17・平6規則22・平9規則75・一部改正、平26規則118・旧様式第18号繰下・一部改正、令3規則108・一部改正)

(平5規則17・平6規則22・一部改正、平26規則118・旧様式第19号繰下、令3規則108・一部改正)


(平5規則17・一部改正、平26規則118・旧様式第20号繰下、令3規則108・一部改正)

(平17規則24・全改、平26規則118・旧様式第21号繰下、平28規則32・一部改正)


(平15規則44・全改、平17規則24・一部改正、平26規則118・旧様式第22号繰下、平28規則32・一部改正)

(平15規則44・全改、平17規則24・一部改正、平26規則118・旧様式第23号繰下、平28規則32・一部改正)

(平5規則17・一部改正、平6規則22・旧様式第25号繰上・一部改正、平9規則75・平12規則138・平12規則249・一部改正、平26規則118・旧様式第24号繰下)


(平19規則60・全改、平26規則118・旧様式第25号繰下)


(令2規則18・全改、令3規則108・一部改正)



(平5規則17・一部改正、平6規則22・旧様式第28号繰上・一部改正、平9規則75・平12規則138・一部改正、平26規則118・旧様式第27号繰下・一部改正)


(平26規則118・追加、令3規則108・令4規則87・一部改正)


(平26規則118・追加)

(平26規則118・追加)


(平12規則138・全改、平12規則249・一部改正、平26規則118・旧様式第28号繰下・一部改正)


(平5規則17・一部改正、平6規則22・旧様式第30号繰上、平26規則118・旧様式第29号繰下・一部改正、令3規則108・一部改正)


(平12規則138・全改、平26規則118・旧様式第30号繰下・一部改正)

(平12規則138・全改、平26規則118・旧様式第31号繰下・一部改正、令3規則108・一部改正)

(平5規則17・全改、平6規則22・旧様式第37号繰上、平9規則75・一部改正、平12規則138・旧様式第36号繰上・一部改正、平26規則118・旧様式第32号繰下・一部改正、令3規則108・一部改正)

(平5規則17・追加、平6規則22・旧様式第37号の2繰上、平9規則75・一部改正、平12規則138・旧様式第37号繰上、平26規則118・旧様式第33号繰下・一部改正、令3規則108・一部改正)

(平5規則17・平9規則75・一部改正、平12規則138・旧様式第38号繰上、平26規則118・旧様式第34号繰下・一部改正、令3規則108・一部改正)

(平5規則17・平9規則75・一部改正、平12規則138・旧様式第39号繰上、平12規則249・一部改正、平26規則118・旧様式第35号繰下・一部改正、令3規則108・一部改正)

(平5規則17・一部改正、平12規則138・旧様式第40号繰上、平26規則118・旧様式第36号繰下・一部改正)

(平5規則17・一部改正、平12規則138・旧様式第41号繰上、平12規則249・平14規則5・一部改正、平26規則118・旧様式第37号繰下・一部改正)



(平5規則17・一部改正、平12規則138・旧様式第42号繰上、平26規則118・旧様式第38号繰下・一部改正)

(平5規則17・平9規則75・一部改正、平12規則138・旧様式第43号繰上、平26規則118・旧様式第39号繰下・一部改正、令3規則108・一部改正)

(平5規則17・平6規則22・平9規則75・一部改正、平12規則138・旧様式第44号繰上、平12規則249・一部改正、平26規則118・旧様式第40号繰下・一部改正、令3規則108・一部改正)

(平5規則17・平9規則75・一部改正、平12規則138・旧様式第45号繰上、平12規則249・一部改正、平26規則118・旧様式第41号繰下・一部改正、令3規則108・一部改正)

(平5規則17・平9規則75・一部改正、平12規則138・旧様式第46号繰上・一部改正、平12規則249・一部改正、平26規則118・旧様式第42号繰下・一部改正、令3規則108・一部改正)

(平26規則118・追加、令3規則108・令4規則87・令6規則5・令6規則90・一部改正)

(平26規則118・追加、平28規則32・一部改正)

(平30規則94・追加、令3規則108・令4規則87・令6規則5・令6規則90・一部改正)

(平30規則94・追加、令6規則90・一部改正)

(平31規則10・全改、令3規則108・一部改正)

(平31規則10・全改、令3規則108・一部改正)
